13 October 2022
Before diving into the details, it should be noted that any item called "bulletproof" can withstand a certain level of firepower and bullets under certain circumstances and for a limited amount of time. It should not be forgotten that no item is completely impenetrable.
Bulletproof doors, windows, cladding facades, and passage systems are essentially building elements with simple designs (and plenty of ballistic material). Products made from multiple materials, ranging from wood to glass, can meet the aforementioned performance criteria. The important question here is what we want to protect and how we can ensure that protection.
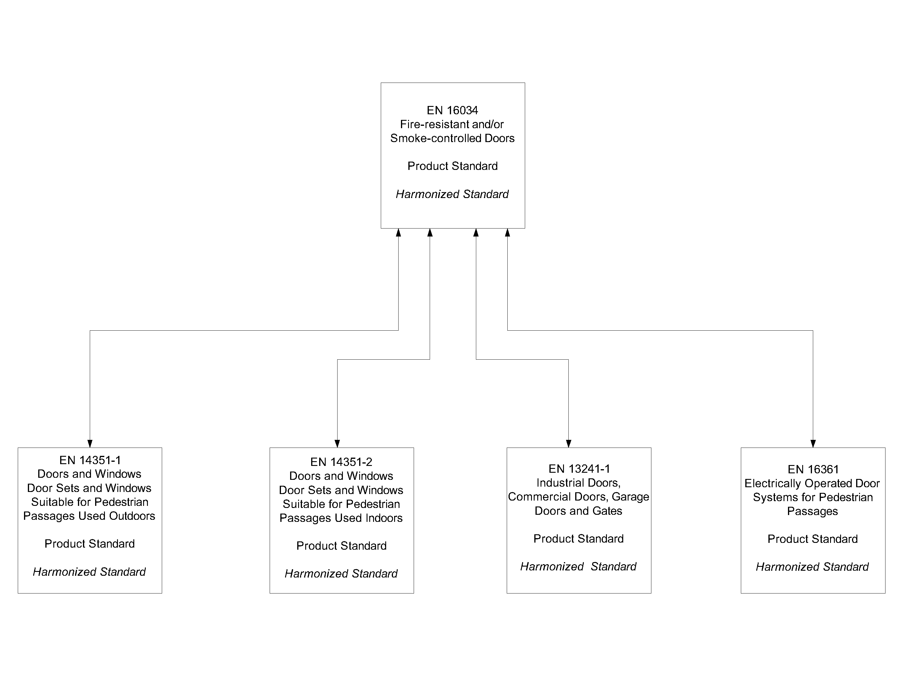
From an academic standpoint, building elements must be subjected to different tests and classified under different standards to obtain bulletproof properties. For example, doors and windows must be tested according to the methods described in the EN 1522 standard and classified according to the EN 1523 standard. If glass is used, it must also be tested and classified according to the EN 1063 standard. Having too many standards on this subject can be confusing for users. To avoid this confusion, the provisions in the "Bullet Resistance" section under harmonized standards and the standards referenced therein can be followed to reach a conclusion.
Although all of the aforementioned products are described under different standards, the classification criteria are fixed, and they can be easily distinguished based on the criteria listed in the table below.

However, bulletproof performance is a more complex and engineering-intensive issue than can be captured in a table. For detailed information, you can contact our experts. Remember, there is no product that is completely impervious. That's why it's up to all of us to avoid firearms and work towards making the world a peaceful place.